广州维基科技有限公司代理商

6

手机商铺

qrcode
商家活跃:
产品热度:
  • NaN
  • 0.7999999999999998
  • 0.7999999999999998
  • 1.7999999999999998
  • 0.7999999999999998
代理商

广州维基科技有限公司

入驻年限:6

  • 联系人:

    汪小姐

  • 所在地区:

    广东 广州市 黄埔区

  • 业务范围:

    实验室仪器 / 设备、技术服务、医疗器械

  • 经营模式:

    生产厂商 经销商

在线沟通
推荐产品

JIDI-5RHS落地大容量冷冻离心机

品牌:JIDI广州吉迪

¥42800 - 100000

咨询

JIDI-21KR落地高速冷冻离心机

品牌:JIDI广州吉迪

¥100000 - 200000

咨询

7500实时荧光定量PCR仪

品牌:Thermo Fisher

¥350000 - 450000

咨询

BIORAD 伯乐垂直蛋白电泳三件套

品牌:BIO-RAD

¥18500 - 35000

咨询
查看全部产品

技术资料/正文

1658033 使用示意图 含WB全流程

195 人阅读发布时间:2021-06-01 20:17

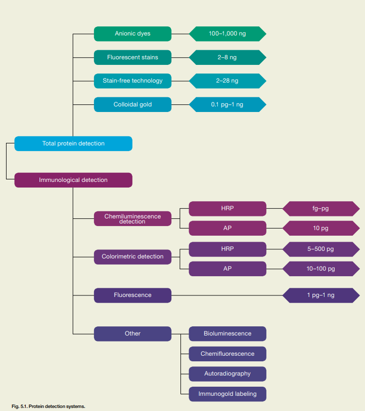
PS:英文不好的同学,直接看图即可。
注意,认真看图可以完成整个WB流程。
详情需  下载附件    展示关键如下

技术资料图片1


技术资料图片2


技术资料图片3



 
资料格式:

Protein Blotting Guide.pdf

查看详细文档

上一篇

7500校正试剂顺序表

下一篇

WB蛋白电泳与免疫印记 问题攻略

我的询价